Motor skills resources
Section outline
-
-
Title Text
Developing Fine Motor Skills
-
Fine Motor Skills
Developing fine motor skills can be a particular challenge for some students.
The content below is aimed at helping students identify areas that need developing and exercises to improve the different elements of achieving fine motor control.
Please do reach out to student support if you want to discuss challenges you are facing: dental.sso@qmul.ac.uk.
-
-
-
If you engage with one or more of the activities below, please could you complete this anonymous form sharing your experiences? https://forms.office.com/r/ZjrAbPiDnG

Working with pick up sticks can help test and develop a number elements involved in fine motor skills.
You can buy a set of pick up sticks online for about £3-5.
---
Bouldering is a fun way to develop many of the different elements that enable fine motor control including eye-hand coordination, muscle strength and bilateral hand coordination.

QMSU has a Climbing club, who climb the bouldering wall at Mile End two or three times a week. https://www.qmsu.org/groups/6713/, https://www.facebook.com/queenmaryclimbing/
https://www.mileendwall.org.uk/
---
%2Fchildren-playing-table-tennis-in-community-center-554372265-592b340a3df78cbe7e306e5c-5c59ce7ec9e77c0001a41baf.jpg&f=1&nofb=1)
Table Tennis is also an enjoyable way to work on multiple motor skills, eye-hand coordination and responsivity.
QMSU has a Table Tennis club for all levels: https://www.qmsu.org/groups/qmbltabletennis/
And there are several opportunities to try out table tennis during welcome week, starting 26th September: https://www.qmsu.org/event/16801/
---
Lino art can help develop hand-eye coordination, bilateral hand coordination and improve proprioception.
:max_bytes(150000):strip_icc():format(webp)/lino-tools--936212688-0b0efcef71d84eb08ac2c865c89e0bb1.jpg)
https://www.instructables.com/How-to-Make-Linocuts/
There are starter kits to buy e.g. this one from Essdee.
---
Magic tricks that involve manipulating objects in your hands, can help to develop bilateral hand coordination, proprioception and in-hand manipulation.
This video shows how to do some tricks with coins. There are many others with cards and other objects out there.
---
Clay modelling improves eye-hand coordination, proprioception, in-hand manipulation and bilateral hand coordination.
There are more videos like this here https://learnsculpture.org/.
An example of clay to use is here.
-
-
-
-
-
If you engage with one or more of the activities below, please could you complete this anonymous form sharing your experiences? https://forms.office.com/r/ZjrAbPiDnG

The core is the centre of our body and it functions to stabilise the trunk while the arms and legs move during functional movements
Core stability involves:- Muscles that stabilize the hips.
- The system of muscles that make up the torso (on the front, the sides, and the back of the body).
- Muscles that stabilize the shoulders.
Building core and shoulder strength is beneficial to everyone, regardless of whether they struggle with fine motor skills or not, as it helps reduce injury and back pain.
Use this 5-step approach to assess your core strength.
Below are some exercises to help improve shoulder, back and abdomen strength.
There are many other yoga and pilate poses to help with these.
-
-
-
-
-
If you engage with one or more of the activities below, please could you complete this anonymous form sharing your experiences? https://forms.office.com/r/ZjrAbPiDnG

Proprioception is your body’s ability to sense where it is in space and adapt to sudden changes in the environment, such as those relating to force, tension, and body position.
Difficulties with proprioception can present as:- Balance issues, such as having trouble standing on one foot or frequent falls while walking or sitting.
- Uncoordinated movement (ataxia), such as not being able to walk in a straight line, or difficulty reaching for an object.
- The avoidance of certain activities, such as climbing stairs or walking on uneven surfaces because of a fear of falling.
Proprioceptive input can be provided through:
- resistance activities
- weightbearing activities
- moving heavy items
- provision of deep pressure input
Some ideas to help improve proprioception include:
Tai Chi is a great way to not only improve well-being but also to develop balance and proprioception. The slow, focused movements of Tai Chi practice provide an environment whereby the proprioceptive information being fed back to the brain stimulates an intense, dynamic "listening environment" to further enhance mind / body integration.- Pushing, pulling and carrying heavy objects
- Throwing and catching a tennis or other ball, perhaps against a wall

- Wearing tight, elastic clothes
- Playing tug of war
- Crawling over an obstacle course (perhaps make one at home with cushions and chairs)
- Raking leaves
- Applying deep pressure from one hand to the other e.g. using the thumb to of one hand to press the palm of the other. This may be particularly helpful before trying to manipulate an instrument or handpiece, for example.
There are ten simple leg exercises to do at home here:
https://www.healthline.com/health/fitness/proprioception-exercises#exercises
Push-ups, whether against a wall or the floor, help improve both shoulder strength and proprioception.
-
-
-
-
-
If you engage with one or more of the activities below, please could you complete this anonymous form sharing your experiences? https://forms.office.com/r/ZjrAbPiDnG

Top top from a student: if you struggle with a pen and writing initially, try doing this using a paint brush and paint."I found it was easier to practice the exercise in the first instance using a paintbrush because they tend to be a little lighter than a pen and don’t require the same amount of pressure to control.Once I was more comfortable with holding a brush in a tripod grip and moving the precision part of my hand separately from the other side, it started to feel a bit easier to then do the exercise with a pen with a bit more pressure."
-
-
-
-
-
If you engage with one or more of the activities below, please could you complete this anonymous form sharing your experiences? https://forms.office.com/r/ZjrAbPiDnG

Some of the core strength exercises (e.g. plank) will also help improve wrist strength.
Below, I have skipped past the wrist stretching exercises to the strengthening ones.
There are some other wrist exercises here: https://www.wikihow.com/Strengthen-Your-Wrists
-
-
-
-
-
If you engage with one or more of the activities below, please could you complete this anonymous form sharing your experiences? https://forms.office.com/r/ZjrAbPiDnG

This is an at-home exercise to help you practice and learn eye-hand coordination using indirect vision.
This wikihow page has several exercises that can help with eye-hand coordinatio as well as other aspects of fine motor control, like reaction time and balsnce. https://www.wikihow.com/Improve-Eye-Hand-Coordination
This website has ten exercises to help improve hand-eye coordination: https://gmb.io/coordination/
In mindful colouring, you will practice several skills to develop fine motor skills. The detailed work needed may be particularly good for developing eye-hand coordination but, if you are also holding your pencil or pen in a tripod grip and with your wrist extended, will help to improve the strength in your hand and wrist.
You can download free patterns to colour here https://coloringhome.com/adult-coloring-page.
If you want to practice your indirect vision, you could place a mirror on a desk in front of the pattern and try to colour just by looking in the mirror.
-
-
-
-
-
If you engage with one or more of the activities below, please could you complete this anonymous form sharing your experiences? https://forms.office.com/r/ZjrAbPiDnG

This is the ability to coordinate your hands.
We need to do this a lot in dentistry e.g. when retracting a cheek with one hand whilst injecting with the other, or protecting the tongue with the mirror when drilling on the lingual side of a tooth.
Try these card exercises to develop your bilateral hand coordination, as well as thumb and finger muscles and your reaction time.
Cutting a shape out of paper also involves bilateral hand coordination.
Try cutting out shapes like these.
If you might like to have a go at baking, kneading bread also involves bilateral hand coordination.
And stringing macaroni onto a piece of thread, sewing or knitting, all involve bilateral hand coordination.
-
-
-
-
-
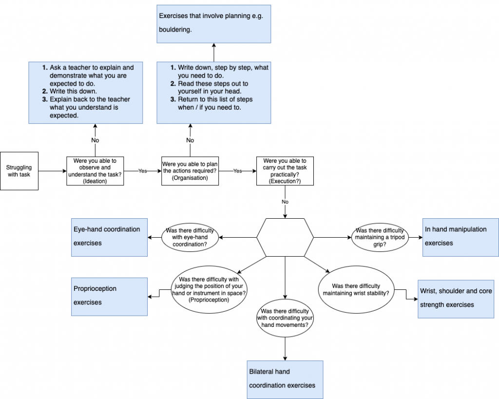
Motor Planning requires:
- observing and understanding the task (ideation),
- planning out an action in response to the task (organisation)
- the act of carrying out the task (execution).
Most of the time this happens in a fraction of a second and, for tasks a student is accomplished in, will be automatic.
When struggling to learn a new skill, it may be necessary to break down the task to work out which of the above a student needs to work on.
This is called "task analysis".

-
-
-